Page 104 - 腐蚀与防护2024年第十一期
P. 104

沈天立, 等: 金属表面自预警涂层的制备与性能研究进展

   发指示剂, 通过溶剂蒸发法将其封装在聚甲基丙烯酸                          氧乙烷( PDMS ) 膜并将微胶囊均匀地铺展在其表面,

   甲酯( PMMA ) 外壳中, 制备了 PMMA / CVL微胶囊;                室温固化1h后, 在微胶囊表面再次旋涂一层 PDMS
   将二氧化硅纳米颗粒均匀分散在 PMMA / CVL微胶                       膜作为保护层, 固化后制得自预警涂层。
   囊悬浮液中, 干燥后制得 SiO 2 PMMA / CVL 视觉微                      将金属表面自预警涂层的制备方法进行归纳总
                             /
   胶囊; 在聚碳酸酯( PC ) 基体上旋涂一次聚二甲基环                      结, 如表1所示。
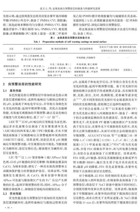
                                     表1 金属表面自预警涂层制备方法

                         Tab.1 Pre p arationmethodsofselfwarnin g coatin g sonmetalsurface
                                                                        荧光分子与微 / 纳米 微 / 纳米容器与涂
       方法         荧光分子 / 荧光探针         微 / 纳米容器种类          涂层基质种类
                                                                         容器的结合方式      层基质的结合方式
      荧光分子       FD1 、 8- 羟基喹啉、 荧光
                                           —           环氧树脂、 丙烯酸等             —             —
      直接嵌入      镓、 香豆素、 苯基荧光酮
                                    介孔二氧化硅、 聚( 二       环氧树脂、 聚乙烯醇 -
   微纳米容器包封  罗丹明 B 、 香豆素、 1 ,
                                   乙烯基苯) - 接枝聚( 二乙    共聚物 - 醋酸乙烯 酯、 丙
     荧光探针 /     10- 邻 菲 罗 啉、 RHS 、 酚                                    物理吸附、 化学键合       直接混入
                                   烯基苯 - 共 甲 基 丙 烯 酸) 烯酸聚氨酯、 聚二甲基环
       显色剂      酞、 结晶紫内酯等
                                   微球、 ZIF-8等         氧乙烷等
                                                     p H 、 金属离子和电化学反应, 并导致自身发生荧光
  2 自预警涂层的性能研究
                                                     变化的性能, 起到早期预警功能。基于荧光探针的
   2.1 显色性能                                          腐蚀检测方法使用手持或便携式设备, 具有操作简
     显色性能是指自预警涂层中添加的显色指示剂                            便、 无损、 原位、 实时、 检测限低、 更准确等诸多优
   在涂层遭到破坏时, 选择性地响应与腐蚀过程相关                           点 [ 35-37 ] , 但不同类型的荧光探针对金属基体具有不
   的 p H 、 金属离子和电化学反应, 并导致自身颜色发                      同的荧光检测性能, 需检测之后选择性地使用。
   生变化的性能, 起到早期预警功能。其优点是能够                                对于铝合金基体, LI等         [ 19 ] 以苯基荧光酮( PF )
   快捷、 有效地实现腐蚀的早期预警; 缺点是显色响应                         作为荧光指示剂引入丙烯酸涂料中, 制备了一种用
   灵敏度与荧光响应相比, 低了10 ~10 倍               [ 32 ] 。     于铝合金腐蚀监测的荧光传感涂层。结果表明, 在
                                     4
                                2
       LEE等   [ 33 ] 以对 p H 响应的百里酚蓝为显色剂,             紫外光下, 荧光染料 PF 能够与腐蚀微区产生的铝
   通过多步乳液聚合法制备了具有聚集诱导发光                              离子发生反应, 在紫外光下可观察到荧光猝灭, 荧光
   ( AIE ) 效应的四苯基乙烯( TPE ) 微胶囊, 并在不锈                 猝灭点即为腐蚀微区, 从而可对铝合金的腐蚀进行
   钢表面制备了双刺激响应自预警硫醇环氧热固性                             早期预警。 AUGUSTYNIAK 等           [ 38 ] 以螺旋[ 1H- 异

   ( DSRTET ) 涂层。结果表明, 该涂层具有 p H 刺激                  吲哚 -1 , 9'- ( 9H ) 黄烷] -3 ( 2H ) -1 , 3' , 6'- 双( 二乙基

   响应早期预警功能, 可实现裂纹的可视化, 当腐蚀微                         氨基) -2- [( 1- 甲基亚基) 氨基](“ FD1 ”) 作为荧光指
   区为酸性时, 涂层呈粉红色, 腐蚀微区为碱性时, 涂                        示剂, 并将 FD1溶解在甲苯中, 再与环氧聚合物混
   层呈蓝紫色。                                            合, 在铝合金表面制备了自预警涂层。结果表明,
       LIU 等  [ 34 ] 以1 , 10- 邻菲咯啉 -5- 胺( APhen ) 为显  FD1对低 p H 敏感, 原因是其被酸催化水解成罗丹
   色剂, 以对 p H 敏感的多层壳聚糖 / 海藻酸盐覆盖的                     明 B酰肼( RBH ), 随后发生质子化并具有高荧光
          为纳米容器, 研究了一种具有损伤预警和主                       性; 随着 p H 的降低, FD1荧光显著增强, 在紫外光
   CaCO 3
   动腐蚀保护能力的智能防护涂层。结果证明, 当钢                           照射下点蚀部位涂层呈亮橙色。
                              纳 米 容 器 中 释 放 的             对于钢基体, 以 FD1用作钢的荧光指示剂                 [ 15 ]
   基体发 生 腐 蚀 时, 从 CaCO 3                                                                          ,
   APhen可迅速与腐蚀微区产生的 Fe 反应产生鲜                         将其直接加入到环氧涂层, 在钢基体表面制备了自
                                    2+
   艳的红色, 起到早期预警的作用; 同时, APhen分子                      预警涂层; 将涂层于 NaCl 溶液中腐蚀不同时间后,

   吸附在钢基体上, 抑制涂层划痕内的腐蚀活动。                            分别使用紫外线和自然光照射。结果表明, 钢基体
   2.2 荧光性能                                          处于早期腐蚀时, 在紫外线的照射下腐蚀部位涂层
     荧光性能是指自预警涂层中添加的荧光探针在                            呈亮橙色, 而在自然光下无明显迹象; 在 NaCl 溶液

   涂层遭到破坏时, 选择性地响应与腐蚀过程相关的                           中浸泡30min后, 在紫外线的照射下腐蚀部位涂层
    · 9 6 ·
   99   100   101   102   103   104   105   106   107   108   109